
不会吻,无以高潮!
2006-11-29 12:00:00
本文共3303字7图,预计8分钟读完
甄别“早泄”男,必须要选择三个独立的系统。其中一个最常用的,就是所谓的技术派玩意。单纯的技术派是不行的,单纯的非技术派也是不行的。技术派的玩意,必须也只能在三个独立系统里,才会有大的功效。
技术分析,最核心的思想就是分类,这是几乎所有玩技术的人都搞不清楚的一点。技术指标发出买入信号,对于技术派来说,就以为是上帝给了暗示一般,抱着如此识见,几乎所有技术派都很难有大的成功。技术指标不过是把市场所有可能的走势进行一个完全的分类,为什么技术派事后都是高手,真正干起来就个个阳痿,就是这个原因。
技术分析可说的东西太多了,这指标那指标,如何应用,关键就是上面所说的分类问题。任何技术指标,只是把市场进行完全分类后指出在这个技术指标的视角下,什么是能搞的,什么是不能搞的,如此而已。至于这个指标对应的情况是否百分百反映在实际的走势上,这个问题的答案肯定是否定的,否则所有的人都可以按照这指标操作,哪里还有亏钱的人?然而,只要站在纯粹分类的角度考察技术指标,那么,技术指标就会发挥他最大的威力。(格注:专注K线本身的走势类型转换,技术指标如均线做辅助比较直观)
最简单又最实用的技术指标系统就是所谓的均线系统。均线系统显然不是一个太精确的系统,太多的骗线。如果你按照突破某条均线就买入操作,反之卖出,那你的成功率绝对不会高,特别当这条均线是短期的。真正有用的是均线系统,也就是由若干条代表短、中、长期走势的均线构成的技术评价系统。注意,任何技术指标、系统,本质上都是一个评价系统,也就是告诉你在这个系统的标准下,评价对象的强弱。例如,一条5日均线,站在上面,代表着用5日均线对市场所有情况进行分类,目前站在5日均线上这种情况意味着是强势。然而,站在5日均线上的同时,可能对于10日均线是在其下,那对于10日均线的系统评价,这种情况就是弱势了,那究竟相应的走势是强还是弱?(★注解:均线就是成本线。对于单条均线,股价在其上,属赢利状态,人气乐观,为强;股价在其下,属亏损状态,人气悲观,为弱。因此,均线有助涨、助跌的作用,(格注:均线是辅助)均线的方向也反映了某些特定投资行为的意愿。但若股价距均线太远(乖离率过大),则阳极生阴、阴极生阳。(格注:以转折顶分型为标志))
其实,强弱都是相对的,关键是你操作所介入的标准。对于超超短线来说,在1分钟钱上显示强势就可以介入了,特别在有T+0的情况下,这种操作是很正常的。但对于大资金来说,就算日线上的5日强势也不足以让他们感兴趣。任何技术指标系统的应用,首要的选择标准都和应用的资金量和操作时间有关,脱离了这个,任何继续的讨论都没有意义。因此,每个人都应该按照自己的实际情况来考虑如何去选择相应的参数,只要明白了其中的道理,其应用完全在于一心了。
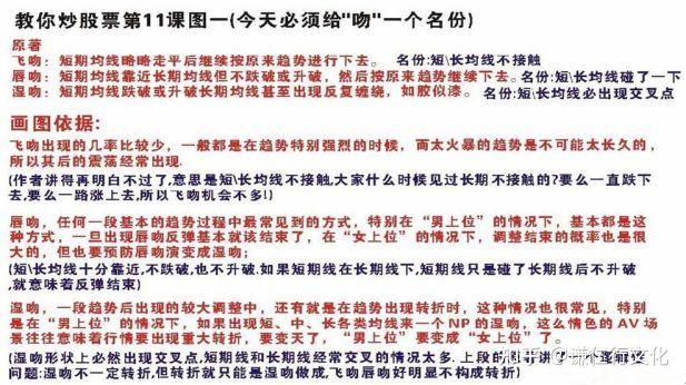
均线系统,必然有着各条均线间的关系问题,任何两条均线的关系,其实就是一个“吻”的问题。按“吻”的标准,可以把相应的关系进行一个完全分类:飞吻、唇吻、湿吻。把短期均线当成是女王,长期均线当成面首,那么“男上位”意味着空头市场,而“女上位”意味着多头市场,要赚钱,就要多来点“女上位”。

飞吻:短期均线略略走平后继续按原来趋势进行下去。
唇吻:短期均线靠近长期均线但不跌破或升破,然后按原来趋势继续下去。
湿吻:短期均线跌破或升破长期均线甚至出现反复缠绕,如胶似漆。
飞吻出现的几率比较少,一般都是在趋势特别强烈的时候,而太火暴的趋势是不可能太长久的,所以其后的震荡经常出现;
唇吻,任何一段基本的趋势过程中最常见到的方式,特别在“男上位”(★注解:下跌)的情况下,基本都是这种方式,一旦出现唇吻反弹基本就该结束了,在“女上位”的情况下,调整结束的概率也是很大的,但也要预防唇吻演变成湿吻;(格注:中枢新生、中枢扩张扩展和中枢延伸)
湿吻,一段趋势后出现的较大调整中,还有就是在趋势出现转折时,这种情况也很常见,特别是在“男上位”的情况下,如果出现短、中、长各类均线来一个NP的湿吻,这么情色的AV场景往往意味着行情要出现重大转折,要变天了,“男上位”要变成“女上位”了。


注意,任何的行情转折,在很大几率上都是由湿吻引发的(★均线粘合构造大级别中枢震荡形成本级别走势类型(格注:走势类型的转换)),
这里分两种情况:一种是先湿吻,然后按原趋势来一个大的高潮,制造一个陷阱,再转折(★这种陷阱就是绝佳的介入或者退出时机,传统技术分析中,往往就是头肩顶和头肩底的那个顶和底);
另一种,反复湿吻,构造一个转折性箱型,其后的高潮,就是体位的转化了。
在“男上位”的情况下,一旦出现湿吻,就要密切注意了,特别是这个湿吻是在一个长期“男上位”后出现的,就要更加注意了,其后的下跌往往是介入的良机,因为空头陷阱的概率简直太大了。必须提醒,这一点对趋势形成的第一次湿吻不成立。但湿吻之后必有高潮,唯一的区别只是体位的区别,关键判断的是体位而不是高潮的有无。(★注解:长短均线反复缠绕粘合,最终必有方向的选择。)



会吻,才有高潮,连吻都不会,怎么高潮呢?
格注:后期学会分型、笔、线段、中枢、走势类型,级别后再回来看这篇又是另一种状态,相对会更容易理解本篇。本篇做到了一个非常好的教科书式均线系统的应用,以辅助我们看待走势。
附录:
LHY:关于“吻”,我谈谈自己的看法,请指正。
短期、长期两条均线,分别反映了短期、长期投资行为的意愿或合力。
一般来说,两条均线的关系,如果进行完全分类,应该是“太极生两仪、两生四象、四象生八卦”式的衍化过程,比如,可分为“同向”与“交叉”,也可分为“多头排列、空头排列”及“金叉、死叉”等等。
但是,缠师为什么却完全分类为三种:飞吻、唇吻、湿吻?这样分,是“完全”的分类吗?他是按照什么标准进行分类的?
缠师说“按‘吻’的标准,可以把相应的关系进行一个完全分类:飞吻、唇吻、湿吻”,所谓按“吻”的标准,我认为就是按照短期趋势对于长期趋势的“反抗程度”进行分类的,包括后面他所讲的“趋势力度”以及“中枢”,都是这种反抗程度的体现。大家仔细看一下太极图——那是阴阳搏斗、相互转换的一个生动模型。所谓阳极生阴、阴极生阳,阴阳转换就是通过短期趋势与长期趋势的力度消长实现的。(格注:这个是“自然现象”,不以均线为首转移,均线只是一个工具,一个“显像”。就像水中之月,也会有阴晴圆缺。不过站在水中月的角度,当然也可以做解释和分析。)
因此,对于两条均线的关系,按照短期对长期的反抗程度进行完全分类,则成为:
(1)无吻(没有反抗):一个趋势开始时,短期均线逐渐远离长期均线,这种“远离”,就是无吻。
而一旦短期均线走平或开始接近长期均线,就意味着要“吻”了,不过,具体能形成什么吻,还要等到短期均线抬头的时候才能判断。
(2)飞吻(略有反抗):短期均线略略走平后继续按原来趋势进行下去。
(3)唇吻(明显反抗):短期均线靠近长期均线但不跌破或升破,然后按原来趋势继续下去。
(4)湿吻(反抗成功):短期均线跌破或升破长期均线甚至出现反复缠绕。
从一个湿吻到下一个湿吻,两条均线中间围成的面积,反映了这一段趋势在抗争之下所能维持的程度,后面缠师把这个面积定义为“趋势力度”。
反抗和抗争积累到一定程度,才达成了某种短暂的平衡,在走势中产生了价值中枢。文中,缠师强调,“必须提醒,这一点对趋势形成的第一次湿吻不成立”。为什么“第一次湿吻不成立”?我想这是因为:只有一次湿吻,还不能形成本级别(按照有了线段之后的标准属于“次级别”)的中枢,说明这只是小级别走势。
综上,我认为缠师是省略了无吻(无反抗),而对有反抗的“吻”进行的完全分类,“吻”就是反抗,通过对“吻”的研究,才能理出规律,发现其中的禅机。“连吻都不会,怎么高潮呢?”]
★读后感
1、这是缠师以常用的一个技术指标举的例子,与后面的形态学构建关系不大。
2、由于均线系统骗线的存在,因此中长期均线系统才有一定的参考意义。
3、所谓之“吻”与性相关,与股性相关,但精度较差,就像男女之热吻并不一定就代表忠贞的爱情一样。
4、分类是个重要概念。
免责声明:本文内容仅供您参考与学习观摩,不构成投资建议。投资有风险,入市须谨慎!
